跳到主要內容
國立苗栗高級農工職業學校
|
登入
|
網站選單
網站選單
業務介紹
團隊成員
職業安全衛生推動
用電統計
招標訊息
電力即時監控系統
飲水檢驗紀錄
場地租借辦法
場地預約系統
網路資料櫃
生態資源解說保育系統
總務處行事曆
回首頁
電子相簿
防火防災資訊
班級公物破損維修申請
校園安全地圖
業務介紹
團隊成員
職業安全衛生推動
本校職業安全衛生管理計畫項目
本校預防職場不法侵害書面聲明
安全衛生工作守則
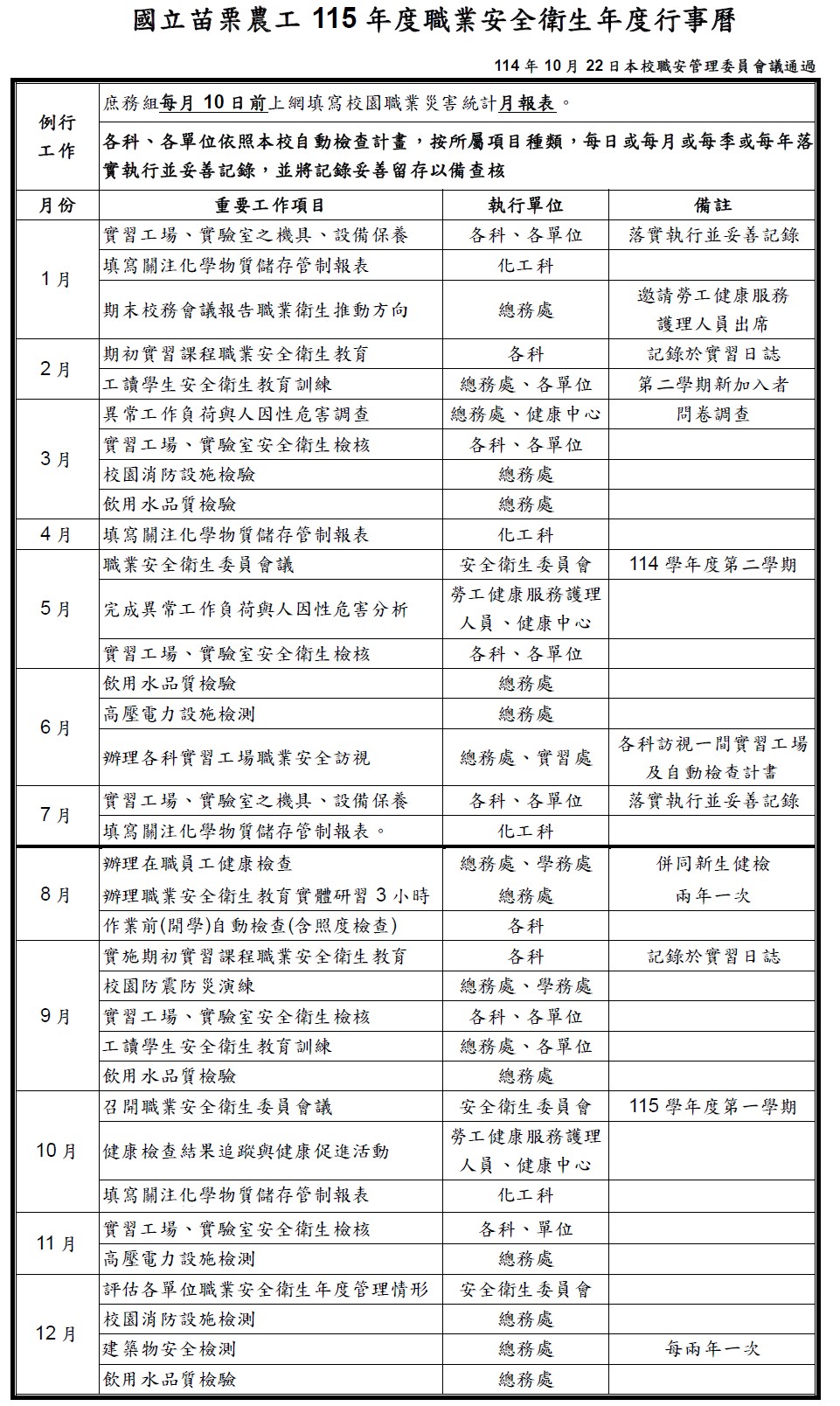
115年度職安行事曆
114學年度推動
113學年度推動
112學年度推動
職安參考資料
校內資料下載區
用電統計
招標訊息
電力即時監控系統
飲水檢驗紀錄
場地租借辦法
場地預約系統
網路資料櫃
生態資源解說保育系統
總務處行事曆
回首頁
電子相簿
防火防災資訊
班級公物破損維修申請
校園安全地圖
職業安全衛生推動
/
115年度職安行事曆
消息公佈欄
時間
類別
單位
標題
發佈
點閱
全部
第一頁
上一頁
下一頁
最後一頁
您的瀏覽器不支援JavaScript功能,若網頁功能無法正常使用時,請開啟瀏覽器JavaScript狀態
跳至網頁頂部